Дома
Информации
Како да станете корисник
Што е природен гас?
Што е гасна инсталација?
Безбедносни мерки
Известувања
Цени на Гас
Организација
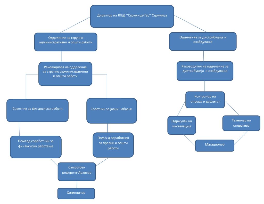
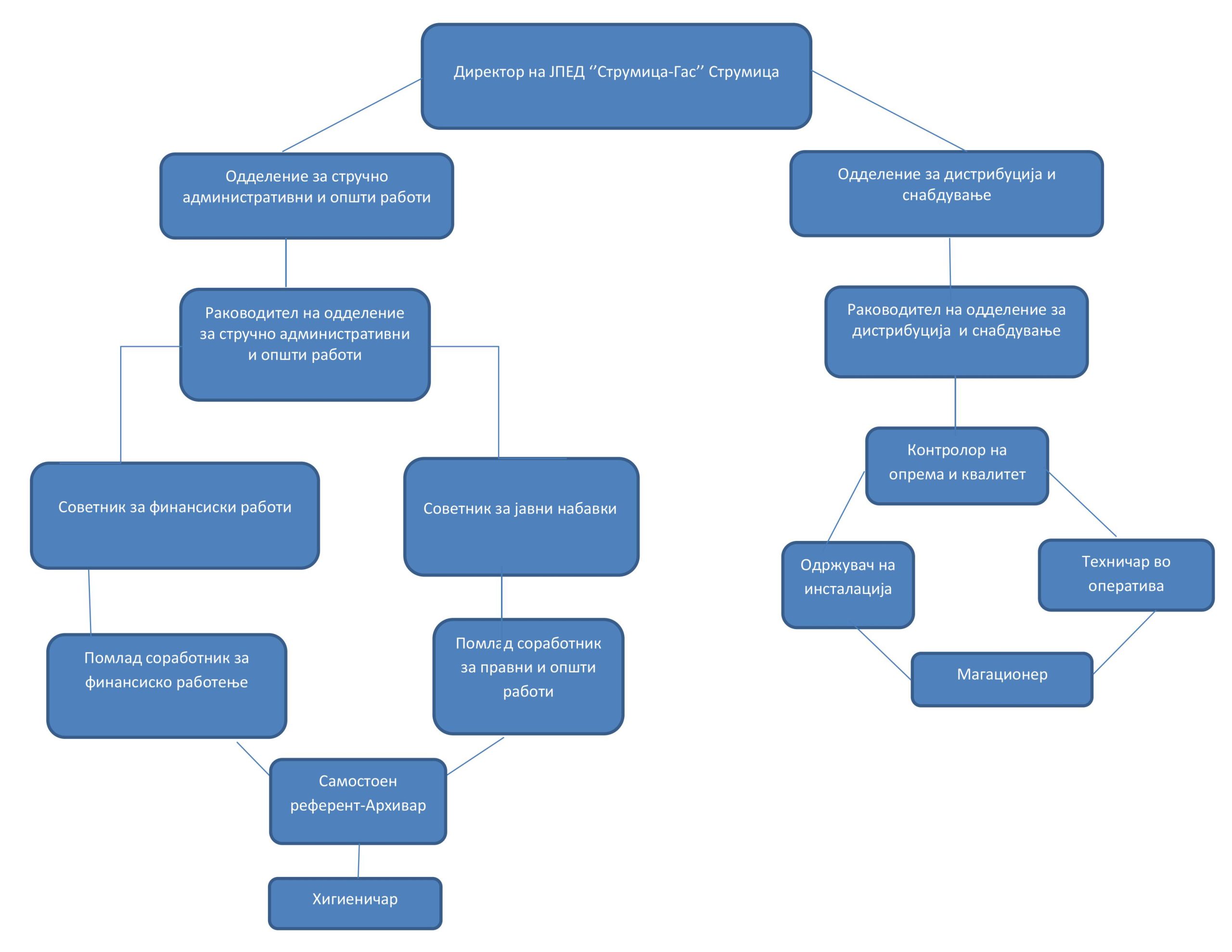
Органограм
Организациска Структура
Извештаи
Извештај од работење
Биланси
Набавки
Планирани Набавки
Објавени Огласи
Склучени Договори
Реализирани Договори
Огласи
Одлука по Оглас 01/26
Оглас 01/2026
Образец – Пријава за Вработување
СУБВЕНЦИОНИРАН НАДОМЕСТОК ЗА ПРИКЛУЧУВАЊЕ
Субвенција за сметки во Струмица: 10 ден/nm за домаќинствата
ЈАВЕН ОГЛAС – МИНИСТЕРСТВО ЗА ЕНЕРГЕТИКА
Контакт
Select Page
ОРГАНОГРАМ